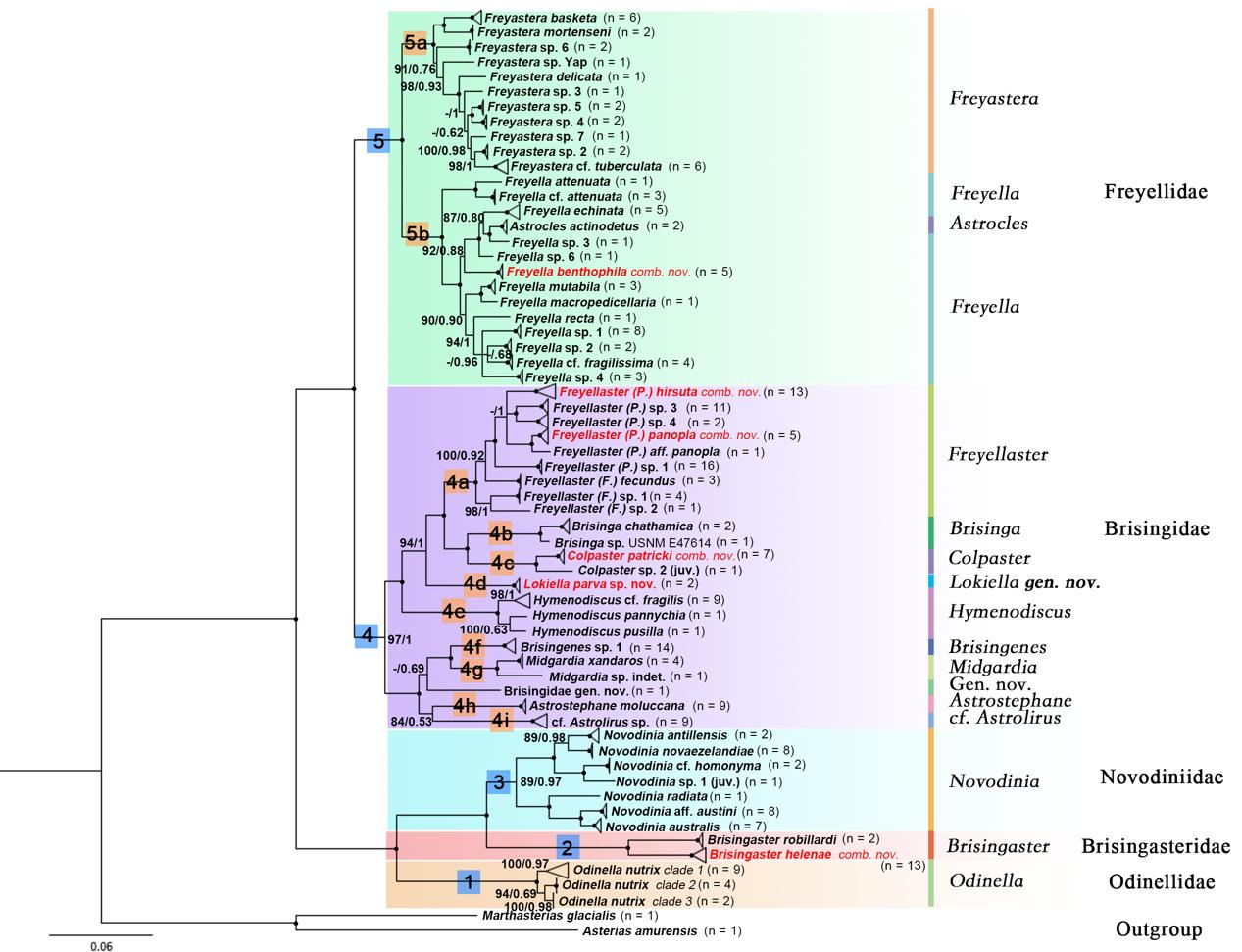
近期,我室大洋生态研究团队于进化生物学一区Top期刊《Molecular Phylogenetics and Evolution》上发表了题为“Systematics of deep-sea starfish order Brisingida (Echinodermata: Asteroidea), with a revised classification and assessments of morphological characters”的研究论文。该研究利用我国大洋航次及国际合作获取的项链海星目标本,构建了迄今最为完善的项链海星目分子系统发育树(图1),覆盖15属58种,厘清了科、属间系统发育关系,并对该目分类体系进行了重新修订。论文第一作者为张睿妍助理研究员,王春生研究员为通讯作者,合作单位包括法国国家自然历史博物馆和美国国家自然历史博物馆。该研究由国家重点研发计划项目(2022YFC2803900)、法国国家自然历史博物馆联合项目(PHYBRIS)、大洋十三五专项(DY135-E2-2)以及国家留学基金委公派研究生项目(202006230209)资助。
项链海星目是海星纲现存7目之一,广泛分布于全球深海多种生境中(图2),被列为脆弱海洋生态系统指示类群。作为一类重要的深海巨型底栖动物,其分类学疑难问题多、内部科属系统进化关系不清,绝大多数项链海星目标本无法准确鉴定,是深海生物多样性研究的薄弱环节。本研究通过广泛开展国际合作,获取了来自14个国家20家科研单位的馆藏项链海星标本400余件,基于DNA条形码数据构建项链海星目系统发育树,并对关键形态特征进行祖先性状重建,明确了界定科、属的重要形态特征。基于以上结果,重新修订了项链海星目分类体系,包含5科17属,建立1新属、2新亚属及1新种,编制了各科属的分类检索表,并探讨了因个体发育和滞留发育现象导致的形态差异与相似性,可为深海海星的鉴定及多样性评估提供科学基础;研究报道的分子条形码、多样性与地理分布等数据可进一步应用于深海生物保护区规划、生物地理学和连通性研究,为我国开展公海区域环境管理与保护工作提供支撑。

图1 项链海星目系统发育树(Zhang et al., 2024, Fig. 4)。

图2 不同生境中的项链海星原位照片(Zhang et al., 2024, Fig. 1)
论文引用:
Zhang, R., Fau, M., Mah, C., Eléaume, M., Zhang, D., Zhou, Y., Lu, B., Wang, C*. Systematics of deep-sea starfish order Brisingida (Echinodermata: Asteroidea), with a revised classification and assessments of morphological characters. Molecular Phylogenetics and Evolution, 2024, 191, 107993. 全文链接
浙公网安备 33010602009874号